Olá cliente JACAD! Tudo bem? Neste artigo, apresentamos o Mais Matrículas, o mais novo módulo do sistema JACAD, responsável pelo controle de captação, matrículas e oferta de cursos.
ÍNDICE
- 1. INTRODUÇÃO AO MÓDULO MAIS MATRÍCULAS
- 2. PERMISSÕES DO MAIS MATRÍCULAS
- 3. QUAIS SÃO AS ETAPAS PARA OFERTAR UMA TURMA NA VITRINE DO PORTAL DE OFERTAS?
- 4. CONCLUSÃO
1. INTRODUÇÃO AO MÓDULO MAIS MATRÍCULAS
O Mais Matrículas é um novo módulo do JACAD, projetado para apoiar instituições de ensino na comercialização de cursos online, com foco na captação de novos alunos e na gestão eficiente de matrículas. Esse módulo oferece um conjunto de recursos integrados e complementares, permitindo às instituições otimizar seus processos de inscrição e ampliar seu alcance no mercado educacional. Com o Mais Matrículas, é possível:
![]() | ||
![]() | ||
![]() | ||
![]() | ||
![]() | ||
![]() | ||
Para aproveitar ao máximo todos os recursos que o módulo Mais Matrículas oferece e entender como ele pode transformar a gestão de matrículas e a captação de interessados na sua instituição, continue a leitura deste artigo. Não perca essa oportunidade de descobrir como o JACAD pode impulsionar o sucesso da sua instituição!
2. PERMISSÕES DO MAIS MATRÍCULAS
Para realizar a liberação de permissões no Mais matrículas, é necessário seguir as instruções abaixo:
PASSO 1: Acesse o menu 'Preferências', navegue até 'Usuários e permissões' e clique no submenu 'Grupo usuário'.
Figura 1
PASSO 2: Na tela de cadastro de grupo de usuário, consulte e selecione um usuário.
Figura 2
PASSO 3: Clique na aba 'Grupo de permissões' e na tabela de 'Grupo Permissões disponíveis', encontre o 'Mód Mais Matrículas' e clique na seta '>>'
Figura 3
| ||
PASSO 4: Após a liberação do acesso ao módulo 'Mais Matrículas' para o grupo de usuário desejado, será possível configurar as funcionalidades que estarão disponíveis para esse grupo. Para isso, acesse o menu 'Preferências', navegue até 'Usuários e Permissões' e clique no submenu 'Permissões'.
Figura 4
PASSO 5: Em seguida, selecione o grupo de usuário que teve a permissão de acesso ao módulo 'Mais Matrículas' previamente configurada. Na tabela 'Grupo de Permissões', selecione o item 'Mód. Mais Matrículas'. A partir daí, será possível definir, de forma personalizada, quais funcionalidades estarão disponíveis para esse grupo de usuário.
Figura 5
3. QUAIS SÃO AS ETAPAS PARA OFERTAR UMA TURMA NA VITRINE DO PORTAL DE OFERTAS?
Inicialmente, o Portal de Ofertas foi desenvolvido para atender cursos de pós-graduação, porém, devido à transição de consumo do ensino superior, o novo recurso do JACAD evoluiu para se adequar às mudanças. Entre as novidades, destacamos:
- Ajustes e otimizações nas telas de login e cadastro de novos alunos.
- Melhorias na usabilidade e configuração
- Novas funcionalidades de personalização da vitrine
Figura 6
3.1. Etapa 1 - Criação de turmas
Com essas melhorias, o primeiro passo para ofertar uma turma na vitrine é criar o curso no JACAD, seguindo o fluxo de cadastro de turmas.

Figura 7
![]() | ||
3.2. Etapa 2 - Liberação de turmas para matrícula
Para um curso ser apresentado no Portal de Ofertas, ele precisa estar habilitado para a galeria de cursos. Nesse sentido, acompanhe o passo a passo abaixo:
PASSO 1: Acesse o menu ‘Módulos’, navegue até o submenu ‘Mais matrículas’ e clique em ‘Acessar ambiente’.
Figura 8
PASSO 2: Ao realizar essa ação, você será direcionado à página web do sistema Mais Matrículas. A primeira tela exibida será o menu "Dashboard". Por conseguinte, navegue pelo menu lateral e clique no menu “Ofertas”.
PASSO 3: Para ofertar uma turma clique no botão “Ofertar turmas”.
Figura 9
PASSO 4: Consulte e selecione a turma desejada, em seguida, clique em “Selecionar”.
Figura 10
Ao clicar no botão
, é possível acessar outros filtros de busca, permitindo, dessa forma, uma consulta mais ágil e precisa.
PASSO 5: Após isso, será exibida uma mensagem, informando que o registro foi realizado com sucesso.
Figura 11
3.2.1. Como adicionar ou remover turmas do Portal de Ofertas?
Se desejar adicionar mais turmas da mesma matriz curricular, navegue pela tabela “Ofertas” e clique no link “Turmas”. Ao realizar essa ação, uma nova janela será exibida apresentando as turmas ofertadas e dois botões de “adicionar” e “remover”. Clique na opção “Adicionar” e selecione a turma desejada. Por outro lado, caso prefira remover uma turma ofertada, selecione a turma e clique no botão “remover”.
Figura 12
DICA: Ao rolar a tela, nota-se o botão “
”. Este botão permite configurar o link da turma ofertada.
3.2.1.1. Configurações de links
O link de turmas ofertadas oferece uma forma eficiente de facilitar a inscrição de candidatos. Ao acessar este link, o usuário será direcionado para um formulário de pré-cadastro já parcialmente preenchido com base nas informações contidas na URL. As configurações de links permitem facilitar e direcionar o processo de inscrição de novos alunos. Com essa funcionalidade, o vendedor pode ajustar os detalhes do link para refletir as especificações do curso, sendo elas: turma, unidade física e cupom de desconto, garantindo que o link seja alinhado com as necessidades e preferências do candidato. Quando um aluno utiliza um desses links para concluir a matrícula, o desconto ou cupom é aplicado automaticamente. Essas configurações também garantem que essas especificações sejam mantidas inalteradas, assegurando a precisão dos dados durante o processo de matrícula.
Figura 13
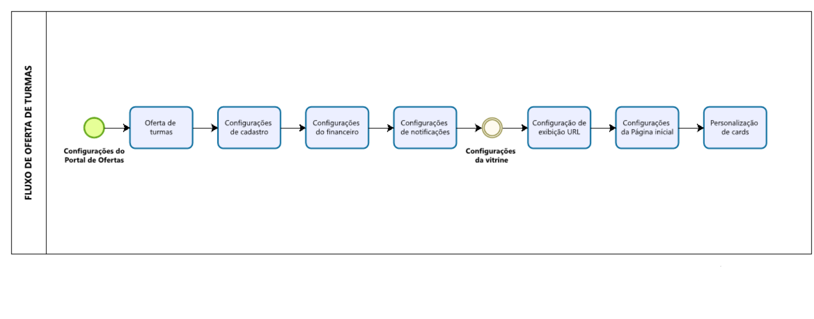
3.3. Etapa 3 - Configurações do Portal de Ofertas
Para acessar o Portal de Ofertas, é necessário selecionar uma organização para ter acesso ao módulo.
O menu “Ofertas” e “Personalização” são configurações globais, ou seja, serão aplicadas no módulo todo, sem distinguir as organizações. Contudo, os menus (“Cadastro”, “Financeiro”, “Notificações”, “Página inicial”, “Exibição e URL”) são divididas por organização.
A organização selecionada será apresentada no cabeçalho, de modo que fique claro ao usuário qual organização está sendo configurada.
3.3.1. Cadastro
Na tela de configuração de cadastro, é possível definir quais campos do cadastro serão obrigatórios, não obrigatórios, ou até mesmo ocultos, conforme a necessidade da instituição. Essa configuração, permite maior flexibilidade e controle sobre as informações solicitadas no cadastro dos alunos. Dessa forma, siga o passo a passo abaixo:
PASSO 1: Selecione uma organização clicando no botão 'Mudar organização', localizado na barra verde logo acima, ou certifique-se que está selecionada a organização desejada.
Figura 14
PASSO 2: Na seção de Dados pessoais, Endereço e Contato, clique nos combobox de cada campo para definir se o campo será 'Preenchimento opcional', 'Preenchimento obrigatório' ou 'Não apresenta'.
Ao clicar no botão '+' ao lado de 'Primeira Graduação' (Figura 15), é possível consultar os cursos cadastrados para essa primeira graduação.
Figura 15
Nessa tela, são apresentadas as flags:
ENDEREÇO Bloquear número zero no campo número - ativando esta configuração, o número 0, quando adicionado à esquerda, será desconsiderado no cadastro. Ex: 009, ficará apenas 9. Permitir somente números no campo número - ativando esta configuração, o sistema não permitirá que o aluno preencha este campo com letras, apenas números, evitando erros. Não obrigar o preenchimento do endereço para estrangeiros - ativando essa configuração, não será obrigatório o preenchimento do endereço para estrangeiros. | ||
ADICIONAIS Apresentar página de aceite de contrato ao finalizar a matrícula -ativando esta configuração, uma nova aba será adicionada com o contrato e opção de aceite. Caso o usuário esteja utilizando autenticação com autentique, o sistema apresentará apenas a mensagem e, não, a opção de aceite. | ||
Figura 16
PASSO 3: Após classificar os campos e selecionar as configurações desejadas, defina a forma de ingresso clicando na 'lupa' ao lado do campo. Ao abrir a tela de consulta, selecione a forma de ingresso e clique em “selecionar”.
Figura 17
PASSO 4: Configurados todos os campos, é possível salvar somente para a organização selecionada clicando no botão 'Salvar', ou salvar para todas as organizações, clicando no botão 'Salvar para todas as organizações'.
3.3.2. Financeiro
Este recurso tem como finalidade otimizar o gerenciamento financeiro no portal de ofertas, permitindo que as instituições configurem e personalizem suas opções de pagamento de maneira prática e eficiente.
Figura 18
3.3.2.1. Financeiro - Gateways
O gateway de pagamento é uma tecnologia de pagamento digital que serve de ponte para a comunicação entre o consumidor e o banco.
Para vincular um Gateway ao Portal de Ofertas é necessário clicar na 'lupa' ao lado de cada campo e, ao abrir a tela de 'Consulta de Gateway', selecionar um Gateway e clicar em 'Salvar'.
| ||
3.3.2.2. Financeiro - Configurações adicionais
No campo 'Prazo para vencimento da primeira parcela (dias)', Informe o prazo de dias para o vencimento da parcela após a matrícula.
Após isso, observe que abaixo do campo 'Prazo para vencimento da primeira parcela (dias)', há 4 flags de personalização. São elas:
Validar plano de pagamento de acordo com o curso e o polo - ativando esta configuração, será validado apenas os planos de pagamento vinculados ao curso e polo. | ||
Validar formas de pagamento para estrangeiros - Quando o aluno for estrangeiro no momento do pagamento será apresentado somente a opção de cartão e PayPal (mediante contração). | ||
Permitir informar cupom de desconto - ativando esta configuração um novo campo na tela de pagamentos será apresentado. Os cupons de desconto podem ser cadastrados no JACAD, para que os alunos informem este cupom na sua matrícula e ganhem descontos | ||
Apresentar valor bruto das parcelas no demonstrativo - ativando esta configuração no demonstrativo de parcelas do Portal de Ofertas, será apresentado o valor bruto, sem os descontos das mensalidades. | ||
3.3.3. Notificações
Nesta tela, serão configurados os modelos de e-mail para as principais comunicações que deverão ser enviadas aos alunos. Essa funcionalidade oferece diversos benefícios, como a padronização das mensagens, garantindo clareza e consistência nas informações repassadas. Além disso, a automação do envio facilita a gestão de grandes volumes de comunicação, economizando tempo e reduzindo o risco de erros manuais.
3.3.3.1. Notificações - Matrícula finalizada
E-mail com a confirmação da matrícula realizada - Com um template de e-mail adicionado neste campo, assim que o aluno realizar a matrícula, receberá um e-mail de confirmação. | ||
Figura 19
3.3.3.2. Notificações - Matrícula não finalizada
E-mail matrícula não finalizada - Quando o interessado não concluir a matrícula, será disparado um e-mail para ele. | ||
Primeiro envio do E-mail após (minutos) - Ao adicionar algum dado neste campo, o sistema de envio de e-mails vai disparar um e-mail após X minutos para o interessado. | ||
Demais envios de E-mail após (dias) - Ao adicionar algum dado neste campo, os demais e-mails cadastrados serão enviados após X dias para o interessado. | ||
Quantidade de E-mails a serem enviados - Ao adicionar algum dado neste campo, será enviado a quantidade de e-mails que o usuário preencher neste campo. | ||
Figura 20
3.3.3.3. Notificações - Contrato aceito
E-mail com aviso de contrato aceito - Com um template de e-mail adicionado neste campo, assim que o aluno aceitar o contrato, ou assinar o contrato via autentique, receberá um e-mail com um aviso que o contrato foi aceito. | ||
Figura 21
3.3.3.4. Notificações - E-mail do lembrete do pagamento
Dias antes do vencimento para envio de lembrete - Período em que o sistema enviará lembretes ao interessado sobre a finalização da matrícula ou pagamento, conforme configurado em dias antes da data de vencimento. | ||
Demais envios de E-mail após (dias) - Ao adicionar algum dado neste campo, os demais e-mails cadastrados serão enviados após X dias para o interessado. | ||
Quantidade de E-mails a serem enviados - Ao adicionar algum dado neste campo, será enviado a quantidade de e-mails que o usuário preencher neste campo. | ||
Figura 22
3.3.3.5. Notificações - E-mail de envio do boleto
E-mail de envio do boleto - Com um template de e-mail adicionado neste campo, quando a forma de pagamento escolhida for boleto, será enviado o boleto para o e-mail. | ||
Figura 23
3.4. Etapa 4 - Personalização da vitrine
As principais novidades do Portal de Oferta estão nas configurações de aparência. Esta seção oferece uma ampla gama de opções de personalizações, permitindo aos usuários adaptar o visual da plataforma conforme as necessidades e a identidade da instituição. Com diversas ferramentas à disposição, é possível ajustar cores, modificar elementos visuais e adicionar informações institucionais, garantindo que o Portal de Ofertas reflita exatamente o que a instituição deseja transmitir. Para acessar o menu de configurações de aparência, siga o passo a passo abaixo.
3.4.1. Exibição e URL
O endereço eletrônico é o que permite que um site ou blog seja encontrado na internet. Em português, ele é chamado de Localizador Uniforme de Recursos (URL). Funciona como o endereço de uma casa: se você quiser visitar uma biblioteca, precisa saber onde ela fica. Do mesmo jeito, na internet, esse endereço é o que leva você até o site que deseja acessar.
A seguir, veja como personalizar a URL da sua vitrine por organização.
PASSO 1: Defina o nome de exibição da URL, clicando no lápis apresentado ao lado direito da coluna “Nome de exibição”.

Figura 24
OBSERVAÇÃO: Ao clicar no botão presente na coluna "Status", o usuário pode Publicar ou deixar como Não Publicado o respectivo link.
PASSO 2: Personalize sua URL, clicando no lápis apresentado ao lado direito da coluna “URL”.

Figura 25
PASSO 3: Selecione a vitrine padrão que será apresentada ao acessar o sistema pelo portal acadêmico.
Figura 26
PASSO 4: Clique no botão “Salvar”.
3.4.2. Geral
Nas configurações de aparência do Portal de Ofertas é onde estão as novidades, onde será possível personalizar informações como: cores, dados da instituição, etc.
PASSO 1: Selecione uma organização clicando no botão 'Mudar organização' ou certifique-se que está selecionada a organização desejada.
PASSO 2: Nessa fase, é possível configurar as cores dos botões e rodapé, clicando no círculo de cada item e selecionando a cor.
Figura 27
OBSERVAÇÃO: É possível selecionar a cor clicando na paleta ou clicando no campo onde é apresentado o código da cor. Estas configurações de cor serão escolhidas tanto por código hexadecimal ou abrindo a configuração de cores RGB e selecionando a cor desejada.
DICA: Caso desejar que as cores da vitrine retornem para os padrões do Portal de oferta, clique no link 'mudar para padrão'.
PASSO 3: Na seção “Informações do rodapé”, defina as cores do rodapé e informe o link das redes sociais solicitadas nos campos apresentados.
Figura 28
ATENÇÃO: Apenas links devem ser inseridos nos campos de redes sociais do rodapé. Caso uma rede social não seja preenchida, o ícone correspondente não será exibido. | ||
PASSO 4: Insira um texto de Boas-vindas e clique em “Salvar”.
3.4.3. Personalização
O menu de "Personalização", serve para customizar o cartão de exibição de um curso específico. Esse recurso, permite editar detalhes visuais e textuais do card. Cada curso adicionado pelo usuário terá a opção da personalização do card do curso e também da página de detalhes deste curso.
O botão "Personalizar card" funcionará da seguinte forma:
PASSO 1: No menu "Personalização", selecione o curso ofertado e clique no botão "Personalizar card".
Figura 29
PASSO 2: Na seção "Imagem do card", clique no botão "Escolher arquivo" para inserir uma imagem nesse card.
Figura 30
OBSERVAÇÃO: Nesta opção o usuário poderá anexar uma imagem para apresentar no fundo do card, atrás do título do curso.
![]() | ||
PASSO 3: Adicione ou informe uma categoria.
PASSO 4: Na aba de detalhes de cada curso, o usuário poderá adicionar uma imagem. Nesta aba, a imagem será anexada com o título do curso e alguns dados que poderão ser acrescentados no campo de texto. Nesse sentido, clique no botão "Escolher arquivo" , selecione a imagem e clique em "Abrir".
Figura 31
PASSO 5: No campo "Subtítulo do curso", insira um subtítulo que será apresentado abaixo do nome do curso, sob a imagem da página de detalhes.
PASSO 6: No campo 'Sobre o curso', o usuário pode inserir uma descrição detalhada que permite aos alunos analisarem o curso de forma mais aprofundada. Dessa forma, é possível incluir dados importantes como: os objetivos do curso, os professores responsáveis, conteúdo programático, a metodologia de ensino e o público-alvo. Esses detalhes não apenas auxiliam os alunos a tomarem uma decisão mais consciente, mas também possibilitam a instituição apresentar e promover seus cursos.
Figura 32
![]() | ||
Figura 33
A página será apresentada para o interessado conforme exemplo abaixo:
Figura 34
3.4.4. Página Inicial
As configurações da Página inicial correspondem às primeiras funcionalidades que serão apresentadas ao aluno/interessado. Dessa forma, siga o passo a passo abaixo, para personalizar sua vitrine.
PASSO 1: Selecione uma organização clicando no botão 'Mudar organização' ou certifique-se que está selecionado a organização desejada.
PASSO 2: Clique no botão 'Escolher arquivo', selecione o arquivo e clique no botão "Abrir".
Figura 35
PASSO 3: É possível adicionar um título inserindo o título nos campos em branco correspondentes.
PASSO 4: Na seção "Ordenação das categorias na vitrine", é possível ordenar as categorias, pressionando o botão esquerdo do mouse e arrastando o item desejado.
Figura 36
OBSERVAÇÃO: Todas as categorias cadastradas pelo usuário na tela de Personalização de Card são apresentadas neste espaço. Neste campo é possível ordenar as categorias e, de acordo com a ordenação escolhida ali será alterado na tela inicial do Portal de Ofertas.
Exibir a opção de navegação para outras vitrines na página inicial - Ao ativar esta configuração, o sistema exibirá uma opção de navegação para vitrines de outras organizações pertencentes à mesma instituição, desde que a mesma configuração esteja habilitada nessas outras organizações. | ||
Figura 37 - Flag habilitada: exibir na página inicial a opção de navegação para outras vitrines.
Figura 38 - Opção de visualização de cursos de outras organizações.
PASSO 5: Ao finalizar todas as configurações desse submenu, clique no botão 'Salvar'.
4. CONCLUSÃO
Concluímos aqui o manual de uso do Mais Matrículas. Esperamos que este guia tenha sido útil para esclarecer as configurações e funcionalidades do portal, facilitando a oferta e venda de cursos online.Caso encontre dificuldades ou precise de suporte adicional, consulte a documentação complementar ou entre em contato com nossa equipe de suporte técnico.
Agradecemos por utilizar nosso sistema e desejamos sucesso na sua jornada de transformação digital acadêmica.
Até a próxima! ❤
Este artigo foi útil?
Que bom!
Obrigado pelo seu feedback
Desculpe! Não conseguimos ajudar você
Obrigado pelo seu feedback
Feedback enviado
Agradecemos seu esforço e tentaremos corrigir o artigo